正想了解 Git 开发流程方面的资料,就碰上了这篇 2010 年的好文。没有时间翻译,就做一下笔记。
主要内容

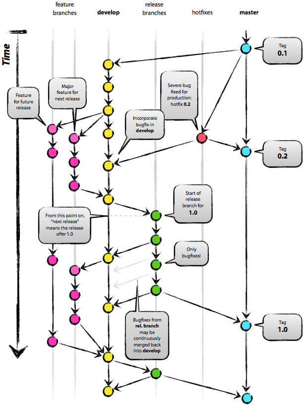
可以看到,该模型分支的组成主要有 5 种类型:
- master
- develop
- release
- feature
- hotfix
开发主要在 develop 上做,稳定版本释放由 develop 派生 release 分支。发布一段时间确定可以后,就合并回 develop 和 master 并打 tag。
若以后 master 出现问题需要修改,就派生 hotfix 分支修复,最后合并回 master 和 develop。
feature 派生自 develop,主要是尝试新特性。成功的话合并回 develop。
下面是各个分支的细节:
主要分支(The main branches)

主要分支是 master 和 develop 分支。
约定 origin/master 上的 HEAD 总是代表“生产就绪(production-ready)状态”。
约定 origin/develop 上的 HEAD 总是代表“下一个 release 的最新开发进展”。
具体怎么从 develop 合并到 master 在 release 分支中会讲到。
辅助分支(Supporting branches)
辅助分支是 feature、release 和 hotfix 分支。
feature 分支

可能派生自:develop
必须合并到:develop
分支命名惯例:除了 master, develop, release-* 或 hotfix-* 的其它名字
feature 分支一般不会出现在 origin 中。如果尝试失败的话甚至不会合并到 develop 分支中。
1、创建 feature 分支,从 develop 分支中派发:
1 |
$ git checkout -b myfeature develop |
2、成功的 feature 分支最终合并回 develop 分支:
1 |
$ git checkout develop |
--no-ff 会阻止 Git 进行 fast-farward(下图右),并在 develop 分支上产生新的结点标识 feature 分支的合并。这么做以后更容易回头查看变更。

release 分支
可能派生自:develop
必须合并到:develop 与 master
分支命名惯例:release-*
当为本次发布的功能(几乎)都完成了之后,就可以派生 release 分支等待正式发布。可以在 release 分支上做些小修复。其它的修改最好提到下次的发布上。
1、创建分支,第一时间就要修改版本号:
1 |
$ git checkout -b release-1.2 develop |
bump-version.sh 是虚构的一个脚本用来在项目相关文件上修改版本号。
2、真正发布后,合并到 master 分支上并打 tag
1 |
$ git checkout master |
3、如果 release 分支上修改了 bug,则也要合并会 develop 分支,注意版本号文件可能会冲突:
1 |
$ git checkout develop |
4、删除 release 分支
1 |
$ git branch -d release-1.2 |
hotfix 分支

可能派生自:master
必须合并到:develop 与 master
分支命名惯例:hotfix-*
hotfix 与 release 一样也会产生新的 tag,只不过 hotfix 分支是被动出现的。
1、创建分支,记得提升版本号
1 |
$ git checkout -b hotfix-1.2.1 master |
2、提交修复
1 |
$ git commit -m "Fixed severe production problem" |
3、确定可以后合并回 master 分支,记得打 tag
1 |
$ git checkout master |
4、再合并回 develop 分支
1 |
$ git checkout develop |
5、删除 hotfix 分支
1 |
$ git branch -d hotfix-1.2.1 |